RIPS:Carga Masiva
| 🧭 Navegación por esta página |
|---|
|
1. Use el menú a su derecha para ir directamente a la sección deseada. |
|
📘 Menú de Carga Masiva 🟢 1- Descripción de la funcionalidad: “Carga Masiva” |
📦 Carga Masiva ⬆️
✨ Gestión de RIPS de forma fácil
📌 Hemos incorporado en nuestro portal la nueva funcionalidad "Cargas Masivas".
|
Beneficios principales: |
📂 Descarga de la plantilla para Cargas Masivas ⬆️
Al ingresar al módulo Cargas Masivas, se visualizará una tarjeta como la mostrada en la imagen:
- 📌 En el lado izquierdo se encuentra el ícono de descarga y, en el lado derecho, el botón “Descargar Plantilla”.
- 📥 Al seleccionar este botón, se descargara la plantilla oficial en formato .xlsm (libro de Excel habilitado para macros).
- ✅ Esta plantilla ya incluye la columna obligatoria
ripsId, lo que facilita la consolidación correcta de la información de los RIPS antes de su envío.
📍 Ubicación del archivo descargado:
De forma predeterminada, el archivo se almacena en la carpeta Descargas del equipo.
En caso de que el navegador solicite una ubicación, podrá elegirse cualquier carpeta de preferencia.
ℹ️ Nota sobre el formato .xlsm: Este formato corresponde a un archivo de Microsoft Excel que, además de hojas y fórmulas, puede contener macros 🛠️ (pequeños programas o automatizaciones que agilizan tareas repetitivas). Este tipo de archivo resulta útil para validar datos, aplicar formatos predefinidos y asegurar que la información cumpla con la estructura requerida antes de su carga al sistema.
📂 Abrir la plantilla y habilitar macros ⬆️
|
1️⃣ Abrir el archivo: 2️⃣ Habilitar macros para su uso: 💡 Nota: Si no aparece la franja amarilla, puede habilitar las macros manualmente: |
⚠️ Advertencia de seguridad: Solo habilite macros en archivos provenientes de fuentes confiables. Las macros pueden ejecutar código que modifique o dañe su equipo.
🏥 Plantilla para la carga masiva de RIPS (TFHKA v1.1) ⬆️
La Plantilla TFHKA v1.1 es un archivo de Excel con macros habilitadas (.xlsm) diseñado de acuerdo con la Resolución 2275 de 2023 del Ministerio de Salud y Protección Social.
📌 Esta plantilla funciona como herramienta de apoyo para la carga masiva de RIPS:
en lugar de registrar uno por uno en el portal, permite consolidar la información en un solo archivo y cargarla de forma más rápida y ordenada.
| ⚠️ Importante | Por cada factura de venta se debe diligenciar un archivo de la plantilla.
En ese archivo se relacionan todos los RIPS asociados a la factura. |
|---|
📑 Estructura de la plantilla
La plantilla contiene 9 pestañas, cada una dedicada a un tipo específico de información:
• 📄 Transacción: Se registran los datos generales de la factura: NIT de la entidad, número de factura y, si aplica, el tipo y número de nota (crédito, débito o ajuste).
• 🧑🤝🧑 Usuarios: Aquí va la información de los pacientes: tipo y número de identificación, fecha de nacimiento, sexo y condición del usuario.
• 👩⚕️ Consultas: Se detallan las atenciones médicas, odontológicas, de enfermería y de otros profesionales de la salud.
• 🚑 Urgencias: Aquí se registran las atenciones de urgencia que implicaron observación del paciente.
• 🔬 Procedimientos: Se incluyen los procedimientos diagnósticos, terapéuticos, quirúrgicos, no quirúrgicos y la aplicación de vacunas.
• 🏥 Hospitalización: Registra los datos sobre la estancia del usuario en servicios de hospitalización.
• 👶 Recién Nacidos: Se diligencia cuando se atienden partos o cesáreas, registrando la información del recién nacido vinculada a la factura de la madre.
• 💊 Medicamentos: Aquí se reportan los medicamentos administrados o dispensados, indicando código, cantidad y valor.
• 🛠️ Otros Servicios: Se registran los servicios complementarios facturados: dispositivos médicos, insumos, honorarios profesionales, estancias adicionales y traslados.
✨ Con esta plantilla, la información de los RIPS queda organizada de forma estandarizada, reduciendo errores y agilizando la validación frente a la normatividad vigente.
📝 Recomendaciones ⬆️
|
📂 Archivo a cargar |
🔑 Campo |
|
⚙️ Diligenciamiento paso a paso |
🗂️ Orden sugerido |
Información General ⬆️
ℹ️ En las secciones siguientes se presenta la explicación de las tres primeras pestañas de la plantilla —Transacciones, Usuarios y Consultas— junto con cuatro campos de la pestaña de Procedimientos que difieren de los de Consultas.
A continuación, se detallan los campos de estas pestañas, con ejemplos que facilitan su comprensión y diligenciamiento.
Las demás pestañas conservan la misma dinámica de registro, por lo que su uso resulta sencillo e intuitivo siempre que se cuente con la información necesaria.
La plantilla que se utiliza corresponde a la definida por el Ministerio de Salud (plantilla_fev-rips_v 1_0), con algunas columnas adicionales que hemos incluido para facilitar la identificación de los datos al momento de realizar la carga en el portal.
Toda la información registrada se basa en el Anexo Técnico de RIPS: Resolución 2275 del 28 de diciembre de 2023 – Resolución 1884 del 30 de septiembre de 2024, conforme al lineamiento oficial más reciente – versión 3.2.
| Campos de la pestaña Transacciones | ||||||||||
|---|---|---|---|---|---|---|---|---|---|---|
Número de identificación del prestador de servicios de salud. Permite asociar correctamente todas las transacciones con la entidad que reporta.
Número de la factura cuando el RIPS está asociado a una Factura Electrónica de Venta (FEV). Ejemplo: `FEV123`. Si no hay factura, no se diligencia.
Se diligencia cuando el RIPS corresponde a un registro sin factura. Opciones disponibles:
Número consecutivo (1,2,3,…) cuando se envían RIPS sin factura electrónica. Aplica en casos de EOSD o Profesionales Independientes que no están obligados a facturar.
Identificador que enlaza las pestañas "Transacciones", "Usuarios" y "Servicios". Cada número consecutivo asegura correcta relación entre registros. |
En esta pestaña se guardan los datos básicos del usuario: identificación, información personal y administrativa que permiten reconocerlo dentro de los RIPS. Si se llena bien, cada atención quedará vinculada al paciente correcto.
⚠️ Nota: Verifique que la fecha de nacimiento coincida con el tipo de documento según la edad del usuario.
| Campos de la pestaña Usuarios | ||||||||||||||||||||||||||||||||||||||||||||||||||||||||
|---|---|---|---|---|---|---|---|---|---|---|---|---|---|---|---|---|---|---|---|---|---|---|---|---|---|---|---|---|---|---|---|---|---|---|---|---|---|---|---|---|---|---|---|---|---|---|---|---|---|---|---|---|---|---|---|---|
Seleccione el tipo de documento del usuario desde la lista desplegable. Para elegir correctamente, consulte la tabla con cada código y su significado.
Número de identificación del usuario, según el tipo de documento seleccionado.
Este campo replica la información registrada en
Seleccione de la lista desplegable el tipo de usuario correspondiente. Las opciones disponibles se encuentran en la tabla siguiente:
Ingrese la fecha en el formato AAAA-MM-DD. Ejemplo:
Seleccione el sexo de la persona: M = Masculino · F = Femenino · I = Indeterminado / Intersexual
Corresponde al código del país de residencia habitual. Por defecto se puede seleccionar el código 170 (Colombia). Más info: País o SISPRO: País.
Registre el código del municipio donde la persona ha residido la mayor parte del último año. Referencia: Municipios o portal SISPRO: Municipio.
Indica la zona de residencia según el DANE. Opciones en tabla:
Seleccione SI o NO. Dato soportado en el RIPS.
Código del país de nacimiento, por ejemplo 170 = Colombia.
Número que identifica cada registro, inicia en 1 y aumenta de uno en uno.
Nombre del usuario según documento, sin abreviaturas ni caracteres especiales.
Apellido según documento.
Identificador que enlaza las pestañas "Transacción", "Usuarios" y "Servicios". Cada número consecutivo asegura correcta relación entre registros. | ||||||||||||||||||||||||||||||||||||||||||||||||||||||||
| Campos de la pestaña Consultas | ||||||||||||||||||||||||||||||||||||||||||||||||||||||||||||||||||||||||||||||||||
|---|---|---|---|---|---|---|---|---|---|---|---|---|---|---|---|---|---|---|---|---|---|---|---|---|---|---|---|---|---|---|---|---|---|---|---|---|---|---|---|---|---|---|---|---|---|---|---|---|---|---|---|---|---|---|---|---|---|---|---|---|---|---|---|---|---|---|---|---|---|---|---|---|---|---|---|---|---|---|---|---|---|---|
Este valor se completa con el número de identificación del prestador, traído desde la pestaña Transacción.
Digite aquí el consecutivo asignado en la pestaña Usuarios. Al ingresarlo, automáticamente se relaciona con num_DocumentoIdObligado, enlazando ambas pestañas.
Ingrese el código que el Ministerio de Salud y Protección Social asignó al prestador de servicios de salud o al responsable de reportar. Este código se vincula automáticamente con numDocumentoIdObligado, asegurando la relación correcta entre la información del prestador y los datos del obligado.
Digite la fecha y hora en que se realizó la consulta o atención. Esta fecha no puede ser posterior al momento de validación de los RIPS, ni anterior a la fecha de nacimiento del usuario, y debe estar dentro del periodo de facturación registrado en la factura electrónica. Formato: aaaa-mm-dd hh:mm (ejemplo: 2025-07-19 00:00).
Ingrese el número que la entidad responsable de pago asignó para autorizar la prestación del servicio o la provisión de la tecnología de salud. Si el servicio no requiere autorización, registre NA (no aplica).
Digite el código de la consulta según la Clasificación Única de Procedimientos en Salud ⇒ CUPS. Puede consultar la tabla oficial en SISPRO: CUPSRips O descargarla directamente del archivo: CUPSRips
Digite el código que indica la forma en que se presta el servicio de salud dentro de un grupo de servicios. Puede guiarse con la tabla oficial:
Digite el código que identifica un conjunto de servicios relacionados entre sí, que comparten similitudes en la forma de prestación y cumplen los mismos estándares. Puede guiarse con la tabla:
Digite el código que identifica la unidad básica de atención autorizada, incluyendo procesos, actividades, personal, infraestructura y tecnología, todo orientado a garantizar la seguridad del paciente. Puede guiarse con la tabla: codServicio O consultar el registro oficial en SISPRO: Servicios
Digite el código que indica la finalidad con la que se realiza la consulta o prestación de la tecnología en salud. Puede guiarse con la tabla: FinalidadConsulta O consultar el registro oficial en SISPRO: FinalidadConsulta
Digite el código que indica la causa o motivo que originó la consulta o prestación del servicio de salud. Puede guiarse con la tabla: causaMotivoAtencion O consultar el registro oficial en SISPRO: Causa Motivo Atencion
Digite el código CIE del diagnóstico principal del paciente, ya sea confirmado o sospechado. Puede guiarse con la tabla: CIE10 O consultar el registro oficial en SISPRO: CIE10
Digite los códigos CIE de los diagnósticos relacionados con el principal. Pueden estar confirmados o sólo sospechados, y su diligenciamiento no siempre es obligatorio.
Seleccione el identificador que indica si el diagnóstico principal es confirmado o presuntivo. Puede guiarse con la siguiente tabla:
Indique el tipo de documento de identificación de la persona que realizó la consulta. Seleccione la opción que mejor coincida con su registro, para que la información quede correcta y completa. Puede guiarse con la tabla:
Digite el número del documento de identificación de la persona que realizó la consulta, asegurándose de que coincida con el tipo de documento seleccionado.
Ingrese el valor de la consulta, de acuerdo con el manual tarifario vigente o la tarifa acordada entre las partes.
Seleccione el tipo de pago moderador correspondiente, según el plan de beneficios o la póliza adquirida. Puede guiarse con la siguiente tabla:
Ingrese el valor del pago moderador correspondiente. Si no aplica pago moderador, registre 0.
Digite el número de la factura electrónica de venta emitida al usuario que respalda el valor registrado en valorPagoModerador, o la información proporcionada por la entidad responsable de pago.
Digite el número consecutivo que identifica este registro, asegurando el orden correcto de la información.
Ingrese el identificador que permite relacionar la información de esta consulta con las pestañas de Usuarios y Transacción. | ||||||||||||||||||||||||||||||||||||||||||||||||||||||||||||||||||||||||||||||||||
⚕️ PROCEDIMIENTOS
| Campos de la pestaña Procedimientos | ||||||||||||||||||||||||||||||||
|---|---|---|---|---|---|---|---|---|---|---|---|---|---|---|---|---|---|---|---|---|---|---|---|---|---|---|---|---|---|---|---|---|
Código asignado por la herramienta MIPRES cuando el procedimiento fue autorizado allí.
Si no aplica, se deja vacío. Para más información consulta la página web:MIPRES
Nota: Aplica para entidades que prestan servicios no POS.
Es el código CUPS que identifica el procedimiento realizado en salud. Puede guiarse en la siguiente tabla: CUPSRips o consultarla directamente en la página oficial de SISPRO: CUPSRips
Indica de dónde viene el paciente (por ejemplo, si llegó por su cuenta o fue remitido). Puede guiarse en el siguiente enlace: ViaIngresoUsuario o consultar la tabla aquí:
Código del diagnóstico confirmado o presuntivo, según la versión vigente de la Clasificación Internacional de Enfermedades – CIE. | ||||||||||||||||||||||||||||||||
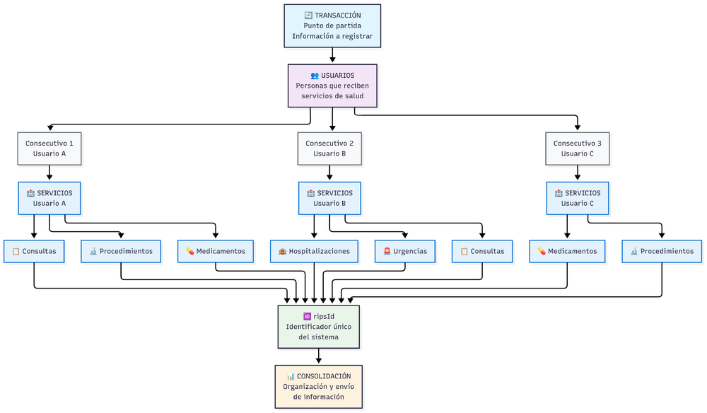
Explicación del flujo de la plantilla de carga masiva de RIPS ⬆️
El diagrama muestra cómo funciona el recorrido de la información dentro de la plantilla de carga masiva de RIPS:
1. Transacción
2. Usuarios
3. Servicios
4. ripsId
5. 📂 Carga del archivo RIPS ⬆️
Después de diligenciar la plantilla de carga masiva de RIPS, el siguiente paso es subir el archivo al portal y generar los RIPS para enviarlos al Ministerio de Salud.
ℹ️ Nota: A continuación se explica el proceso de forma clara y detallada para que el usuario pueda seguirlo sin inconvenientes.
1️⃣ Paso 1 — 📤 Subir documento
En el módulo Carga Masiva, en la opción Subir Archivo XLSM, haga clic en Subir documento. Se abrirá el explorador de archivos de su equipo: seleccione el archivo de carga masiva que preparó.
Al seleccionar el archivo, el portal validará el formato. Si el formato es correcto, el sistema procesará el archivo y mostrará un ID de carga asignado automáticamente.
2️⃣ Paso 2 — 📑 Ir a "Listado de carga masiva"
Una vez completada la subida, diríjase a la sección Listado de carga masiva, ubicada en la parte inferior de la pantalla.
Allí aparecerán las cargas recientes con su ID, fecha y estado (campos visibles: Archivo, Estado, Fecha de creación, Transacciones, Errores y Acciones).
3️⃣ Paso 3 — 🔎 Ver detalle
Haga clic en Ver detalle junto a la carga que desea revisar.
En esta vista encontrará el desglose completo:
- Número de registros procesados
- Advertencias y errores detectados
- Acciones disponibles para continuar el flujo
💡 Consejo: Revise siempre los errores y advertencias antes de continuar, para evitar inconsistencias en los RIPS.
4️⃣ Paso 4 — 📂 Acceder a "Rips Guardados"
En la columna RIPS ID del detalle existe un enlace directo.
Haga clic en RIPS ID para entrar al módulo Rips Guardados, donde estarán organizadas todas las secciones importadas del archivo.
ℹ️ Nota: Desde este módulo podrá visualizar y gestionar cada sección cargada de manera independiente.
5️⃣ Paso 5 — ✅ Revisar, validar y generar RIPS
Dentro de Rips Guardados revise cada sección (pacientes, servicios, procedimientos, medicamentos, hospitalización, entre otros) para confirmar que los datos coincidan con la plantilla. Si encuentra inconsistencias, puede corregir la información directamente en el RIPS generado a partir de la carga masiva.
Cuando toda la información esté correcta, haga clic en Generar RIPS.
El sistema enviará la información al Ministerio de Salud para su validación y registrará el envío en la plataforma.
⚠️ Nota importante: Siga las instrucciones de la plantilla (nombres exactos de columnas, tipos de datos y campos obligatorios). Los errores más comunes son: columnas vacías, formatos de fecha inconsistentes, uso de separador decimal diferente o inclusión de hojas adicionales en el archivo. Si el portal devuelve un rechazo, revise el mensaje de error, realice los ajustes y cargue nuevamente el archivo.





